学校主页
信息门户
网络教学平台
图书馆
网站首页
学院概况
学院简介
学院领导
组织机构
师资队伍
联系我们
党群工作
教学科研
科研项目
教研项目
求真讲坛
学生成长
团学活动
学生风采
学科竞赛
大创项目
社会服务
黄山市未成年人心理健康教育辅导中心
黄山市基础教育发展研究中心
黄山市中小学生心理健康教育中心
招生就业
招生快讯
专业介绍
就业服务
专业认证
规章制度
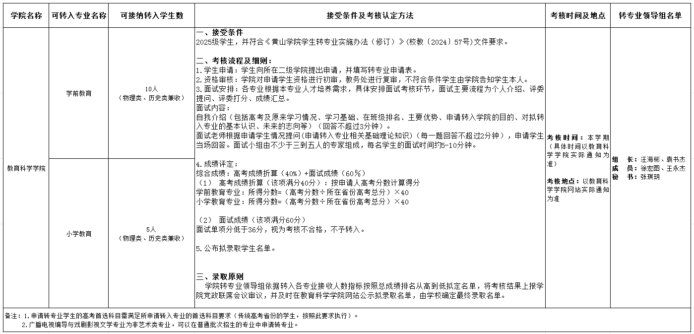
2025-2026学年学生第一次转专业教育科学学院接收指标及实施细则
发布者:教育科学学院
发布时间:2025-11-28
浏览次数:
10